Automaattimitoitus
Voit lisätä automaattisesti mittoja mallin piirustukseen seuraavin tavoin.
- Uuden piirustuksen kaikkiin projektioihin
- Piirustuksesta valittuun projektioon
Soveltuvuus
Automaattimitoitus soveltuu parhaiten levymäiselle osalle, josta on tunnistettavissa ulkoreuna ja sen sisäpuolella olevat reiät. Esimerkiksi, Aukilevitysprojektio.
Automaattimitoitusta voi myös kokeilla muun muotoisille kappaleille, mutta mitoituksen lopputulos ei välttämättä ole hyvä. Jos projektiossa ei ole yksikäsitteistä ulkoreunaa, Reunan muoto -mittalinjat eivät tuota mittoja lainkaan.
Uuden piirustuksen automaattimitoitus
Kun teet mallista uuden piirustuksen, voit valita automaattimitoituksen piirustuksen ominaisuudeksi.
- Piirustukseen valitut projektiot mitoitetaan automaattisesti.
- Jos lisäät piirustukseen projektion, se mitoitetaan automaattisesti.
Valitse automaattimitoitus käyttöön seuraavasti:
- Avaa osa tai kokoonpano työikkunaan.
- Valitse puussa
Piirustukset, ja valitse tilannekohtainen toiminto
Uusi piirustus. - Valitse keskusteluikkunassa piirustuksen ominaisuudet: Mittakaava, projektiot jne.
- Valitse
Automaattinen mitoitus. - Napsauta Asetukset-painiketta, ja määritä mitoituksen asetukset.
- Valitse OK.
Uuden piirustuksen teko mallista
Automaattimitoituksella lisätyn mitan käsittely
Piirustuksesta valitun projektion automaattimitoitus
Voit valita automaattimitoituksen projektiokohtaiseksi ominaisuudeksi piirustuksessa.
- Avaa mallin piirustus työikkunaan.
- Valitse projektio mallin piirustuksesta.
- Valitse tilannekohtainen toiminto Ominaisuudet.
- Valitse
Automaattinen mitoitus. - Napsauta Asetukset-painiketta, ja määritä mitoituksen asetukset.
- Valitse OK.
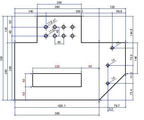
Esimerkki - Levyosan automaattimitoitus

Automaattimitoituksen asetuksilla voit säätää mitkä mitat lisätään aukilevitysprojektioon. Valitaan kaikki Automaattimitoituksen asetuksissa.
- Reiät
- Taivutusviivat
- Reunan muoto
- Päämitat
- Sarjat
Aukilevitysprojektioon lisätään automaattisesti seuraavat mitat.
Suorakulmaista aukkoa
automaattimitoitus ei mitoita. Lisää mitat (punaiset) yksitellen
mitoitustoiminnolla.
Voit siirtää ja poistaa mittoja kuten tavallisia 2D-mittoja.

