Aputasojen piilotus
Yleistä
- Aputasojen piilotus -dialogi on käytettävissä sekä kokoonpanon että osamallin mallinnus
-tilassa. Dialogin saa auki oletusarvoisesti, jos käyttäjä ei ole vaihtanut sitä, painamalla
näppäimistöstä yhtäaikaisesti yhdistelmää
CTRL + SHIFT + G. Tämän lisäksi dialogi aukeaa Näkymä -välilehden kautta Aputasojen piilotus -napin kautta (ks. Toiminnot käyttöliittymässä ohjeistuksen alhaalla). Toiminto ei ole käytettävissä kokoonpano mallissa, jos Dynaamiset aputasot -tila on päällä (ks. alempana esittely). - Dialogissa on oletuksena “*” merkki hakukentässä. Tämä tekee sen, että käyttäjälle esitetään kaikki nimetyt aputasot, joita sen hetkisessä mallissa on. Dialogin hakutoiminto tukee siis *-merkkiä, jolla voidaan korvata satunnainen määrä merkkejä. Dialogin haku ei välitä siitä onko annettu haku kirjoitettu isoin vain pienin kirjaimin, josta esimerkki alapuolella.
- Esimerkiksi alapuolella on esitetty ensiksi dialogissa kaikki mahdolliset aputasot. Tämän
jälkeen käyttäjä tarkentaa hakua lisäämällä *-merkin perään PEILAUS, jolloin dialogi
näyttää käyttäjälle aputasot, jotka sopivat hakuun. Kolmannessa esimerkissä käyttäjä
kirjoittaa vain osan aputason nimestä, peil, *-merkkien väliin, jolloin löydetään
hakua vastaavat aputasot.


Toiminnallisuus:
- Lähtötilanteessa kokoonpanon perusaputasot ja kokoonpanoon kuuluvien osien käyttäjän
luomat aputasot sekä perusaputasot ovat näkyvissä.
-
Dialogissa jokainen aputasoon viittaava rivi on valkoisella pohjalla.
-
Jokainen aputaso merkataan, joka on esillä dialogissa ja jätetään näkyväksi dialogin sulkemisen myötä (huom. ainoastaan OK suorittaa dialogin toiminnon loppuun).


-
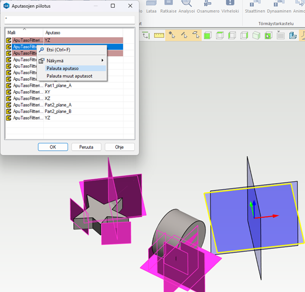
- Seuraavaksi käyttäjä valitsee hiiren oikeata painiketta klikkaamalla kolmelle ylimmälle
aputasolle Piilota aputaso (Esimerkin vuoksi 4. aputasovalittu, koska kyseistä
toimintoa ei löydy enää noilta kolmelta ylimmäiseltä tässä kohtaa). Aputasoihin liittyvät
rivit muuttuivat punertaviksi. Tämä tarkoittaa sitä, että kun dialogi suljetaan
painamalla OK, niin kyseiset aputasot piilotetaan ja nuo valkoisella pohjalla olevat
aputasot jätetään näkyviin.

- Käyttäjä voi peruuttaa tekemänsä piilotuksen valitsemalla haluamansa rivin ja
suorittamalla Palauta aputaso, jonka myötä kyseinen aputasoon liittyvä rivi muuttuu
valkoiseksi, eli aputaso jää näkyviin dialogin sulkemisen jälkeen.
-
Tämän jälkeen valitaan OK, jonka myötä kaksi perusaputasoa YZjaXZ piilotetaan.
'
4. Avataan dialogi uudelleen, jotta voimme palauttaa esimerkiksi YZ aputason, mutta jätetään XZ piiloon, kuten Kohdassa 2 tehtiin.
- Oletusarvoisesti piilossa olevat aputasot esitetään vaalean harmaalla dialogissa
(ylimmäinen rivi). Mikäli kyseisille aputasoille ei suoriteta Piilota aputaso
-toimintoa, niin ne muutetaan näkyviksi sulkemalla dialogi OK:lla.

5. Avataan dialogi uusiksi, jolloin XZ on yhä piilossa. Täten tälle aputasolle voi suorittaa komennon Piilota muut aputasot. Nimensä mukaisesti se suorittaa vastaavan toiminnon, mutta kaikille muille aputasoille. Tässä tilantessa dialogin sulkemisen myötä tuo piilossa ollut aputaso muutettaisiin näkyväksi ja muut aputasot piilotettaisiin.

6. Tarkastellaan seuraavaksi ilman dialogin sulkemista välissä viimeistä toimintoa Palauta muut aputasot. Suoritetaan komento XY aputasolle toisiksi ylimmällä rivillä edeltä jääneen tilanteen perään. Tämän myötä kyseinen aputaso jää tilaan, jossa aputaso piilotetaan dialogin sulkeutumisen myötä (Huom. ainoastaan OK) ja muut aputasot, jotka olivat aiemmin tilassa piilota palautetaan tilaan, jossa ne ovat näkyviä dialogin sulkemisen jälkeen.
7. Dialogin kautta voi piilottaa myös kaikki aputasot siten, että hakukenttään annetulla syötteellä ei löydetä aputasoja. Samoin, jos käyttäjä suorittaa jokaiselle löydetylle aputasolle Piilota aputasot toiminnon, niin lopputulos on sama. Käyttäjältä varmistetaan asia vielä lisäkysymyksellä. Vaikka käyttäjä “erehtyisi” painamaan Kyllä, niin aputasot saa helpoiten näkyviin avaamalla Aputasojen piilotus -dialogin ja sulkemalla sen tekemättä muutoksia.
8. Havainnollistuksen vuoksi tarkastellaan vielä tilannetta, jossa käyttäjä on hakenut ainoastaan “*Y” tekstillä aputasoja, joista kaikki on kohdan 8. jälkeen piilotettuna. Käyttäjä on valinnut kahdelle alimmalle aputasolle Piilota aputasot, jolloin ne pidetään piilossa ja ainoastaan kokoonpanomallin perusaputaso XY palautetaan näkyväksi. Tämä havainnollistaa myös samalla sen, että dialogi tekee näkyväksi palauttamisen niille aputasoille, jotka ovat listassa. Piilotus tehdään oletusarvoisesti niille kaikille tasoille, jotka eivät vastaa hakukentän syötettä tai jotka on manuaalisesti piilotettu käyttäjän toimesta dialogissa (ks. aiemmat kohdat ylhäällä.).-
Vasen kuva lähtötilanne
-
Oikea kuva tilanne, kun dialogi suljettu ja avattu uudestaan.

-
- Oletusarvoisesti piilossa olevat aputasot esitetään vaalean harmaalla dialogissa
(ylimmäinen rivi). Mikäli kyseisille aputasoille ei suoriteta Piilota aputaso
-toimintoa, niin ne muutetaan näkyviksi sulkemalla dialogi OK:lla.
-
Koska Vertexin CADeissa linkkiosat / linkkikokoonpanot ovat saman mallin instansseja, niin dialogissa esitetään vain kertaalleen kunkin mallin aputasot. Esimerkiksi, jos käyttäjällä olisi kymmenen noita ylempien esimerkkien mukaisia lieriö -osia kokoonpanossa, niin dialogissa niihin liittyvät aputasot (XY, XZ, YZ, Part2_plane_A ja Part2_plane_B) esitettäisiin kertaalleen. Samoin, jos käyttäjä piilottaa / palauttaa noita aputasoja, niin se toiminto tehdään jokaiselle linkkiosan instanssille. Tämä johtuu siitä, että Vertexin 3D mallit on toteutettu näin.
Jos osa / kokoonpano on paikallinen (local), niin silloin aputasoon liittyvä data näytetään kyseisen mallin osalta kyllä dialogissa ja näin ollen piilotus / näkyvyyden palautus tehdään ainoastaan kyseisen mallin aputasoille. Samoin, jos paikallisen mallin aputasoja piilotetaan, niin se muutos on voimassa myös kyseisen mallin sisällä voimassa. Eli piilotustila on voimassa myös, kun kyseinen malli otetaan muokattavaksi. Linkkimalleilla tuo piilotustilan muutos ei mene malliin asti vaan vaikutusalue on ainoastaan siinä mallissa, jossa se tehtiin.
