Lisää muuttuvasäteinen pyöristys

Yleistä

  • Muuttuvasäteisen pyörityksen saat tehtyä, kun:
    • Pyöristystä tehdessäsi lisäät viivalle toisen (kolmannen jne.) säteen.
    • Teet pyöristyksen kahden sellaisen pinnan väliin siten, että pyöristys pakotetaan seuraamaan pinnan reunaviivaa sellaisessa kohdassa, johon täysi pyöristys ei mahdu.
  • Pyörityssäde on tarkka siinä paikassa, jossa pyöristysmitta sijaitsee. Pyöristys vaihtuu juohevasti erisäteisten mittojen välillä.

Lähtötilanne 1

  • Olet valinnut viivan tai viivoja sekä
  • Toiminnon Pyöristä, tilannekohtaisen toiminnon Pyöristä/Viistä > Pyöristä tai tilannekohtaisen toiminnon Pyöristä/Viistä > Pyöristä tämä.
  • Keskusteluikkuna Pyöristykset on auki. Pyöristyspiirteen tiedot
  • Olet syöttänyt yhden halutuista pyöristyksen arvoista

Lisää muuttuvasäteinen pyöristys

  1. Syötä Paikka-kenttään arvo, joka kertoo pyöristyksen paikan, esim. 0.7
  2. Valitse Käytä

  3. Pidä Ctrl-näppäin pohjassa ja osoita pyöristyksen paikka viivalta

  4. Syötä säteelle ja paikalle uusi arvo, esim. säde= 20 ja paikka 0.
  5. Hyväksy arvot valitsemalla OK.

Lähtötilanne 2

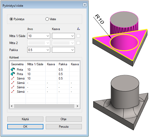
Haluat tehdä muuttuvasäteisen pyöristyksen kahden pinnan välille

  • Olet valinnut kaksi vierekkäistä pintaa, sekä
  • Tilannekohtaisen toiminnon Pyöristä/Viistä > Pyöristä
  • Keskusteluikkuna Pyöristykset on auki.

  • Oletuksena pintojen välille tehdään vakiosäteinen pyöristys. Jos se ei mahdu kokonaan pinnalle, niin pyöristys muokkaa pinnan reunaviivoista spineviivoja.

Kun haluat, että pinnan reunaviivat säilyvät suorina viivoina ja pyöristyksen suuruus mukautuu käytettävissä olevaan tilaan:

Muokkaa pyöristystä osoittamalla reunaviivat

  1. Pidä Ctrl-näppäin painettuna ja
  2. Valitse pinnalta ne reunaviivat, joiden kohdalle haluat muuttuvasäteisen pyöristyksen.
    • Viivat lisätään ilman mitta- ja paikka-arvoja
  3. Hyväksy arvot valitsemalla OK.